Hitem3D は、3D 制作をより効率的かつシームレスに行うためのワークフローを提供するプラットフォームです。
最新の Hitem3D Blender プラグイン を使用することで、AI によって生成されたジオメトリや高品質なテクスチャを、Blender 内で完結して制作フローに統合できます。
本プラグインでは、ジオメトリ生成、モデルの調整、テクスチャ作成までを すべて Blender 上で一元的に実行可能 です。
キャラクターモデル、背景、プロップなど、さまざまな制作シーンに対応し、初期制作フェーズを大幅に効率化します。
本ガイドでは、Hitem3D Blender プラグインのインストール方法から基本的な使い方、実践的な活用ポイントまでを、ステップごとに解説します。
Hitem3D Blender プラグインでできること
AI による 3D ジオメトリ生成
AI を活用して 3D モデルを生成し、そのまま Blender 上で編集・調整できます。生成後もフルコントロールが可能です。
既存モデルへの高品質テクスチャ生成
Hitem3D で生成したモデルだけでなく、外部からインポートしたモデルにも リメッシュ不要 で AI テクスチャを適用できます。
Blender 内で完結する制作ワークフロー
ジオメトリ生成、編集、テクスチャリング、エクスポートまで、すべての工程を Blender 内で完結できます。
事前に必要なもの
以下をご用意ください。
Blender(v4.5.1 以上推奨)
Hitem3D アカウント
Hitem3D Blender プラグイン(Hitem3D 公式サイトよりダウンロード)
Hitem3D Blender プラグインのインストール方法
インストールは数分で完了します。
プラグインをダウンロード
Hitem3D公式サイトから Blender プラグイン(ZIP ファイル)をダウンロードします。


Blender を起動
お使いの PC で Blender を起動します。

新バージョンをインストールする前に
故障を防ぐため、既存のプラグインがインストールされている場合は、先にアンインストールしてください。
Blender を終了し、再起動後に新バージョンをインストールします。
- プラグインをインストール
「編集 → プリファレンス → アドオン」から「インストール」をクリックし、ダウンロードした ZIP ファイルを選択します。



- アドオンを有効化
一覧に表示された Hitem3D Plugin にチェックを入れて有効化します。
これで、Blender 上で AI ジオメトリおよびテクスチャ生成を開始できます。
Hitem3D Blender プラグインの使い方
Step 1:プラグインの認証(API キー設定)
Hitem3D のクラウド機能を利用するため、アカウント認証を行います。
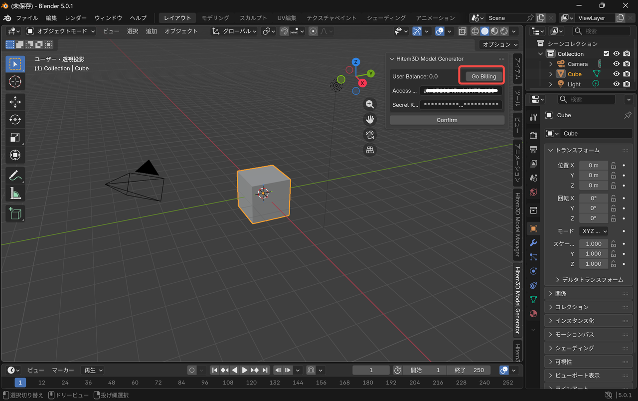
- Blender 右側のパネル(N キー)を開き、Hitem3D パネルを表示します。

Hitem3D登録アカウント情報を入力し、「Go Billing」をクリックします。

ブラウザが開くので、Hitem3D アカウントで再度ログインします。

ログイン後、「Resource Packages」から、用途に応じたクレジットパッケージを確認・購入します。
※新規ユーザーは初回に 200 クレジットを無料で取得可能- Blender プラグインは API クレジットのみを消費します。
👉 https://platform.hitem3d.ai/console/apiKey
「Package Management」から残高確認・追加購入が可能です。

- 「Create Key」をクリックし、新しい API キーを作成します。


発行された API キーをコピーし、Blender に戻ります。

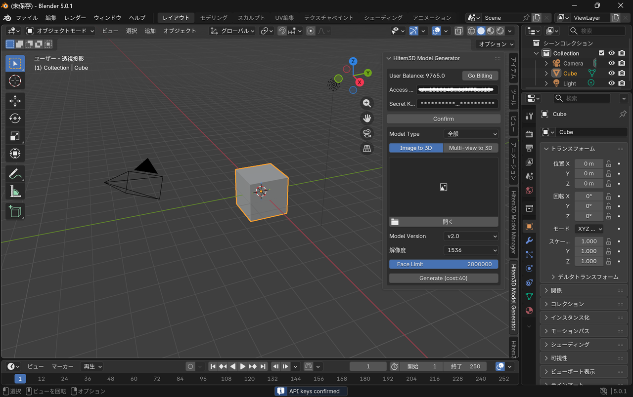
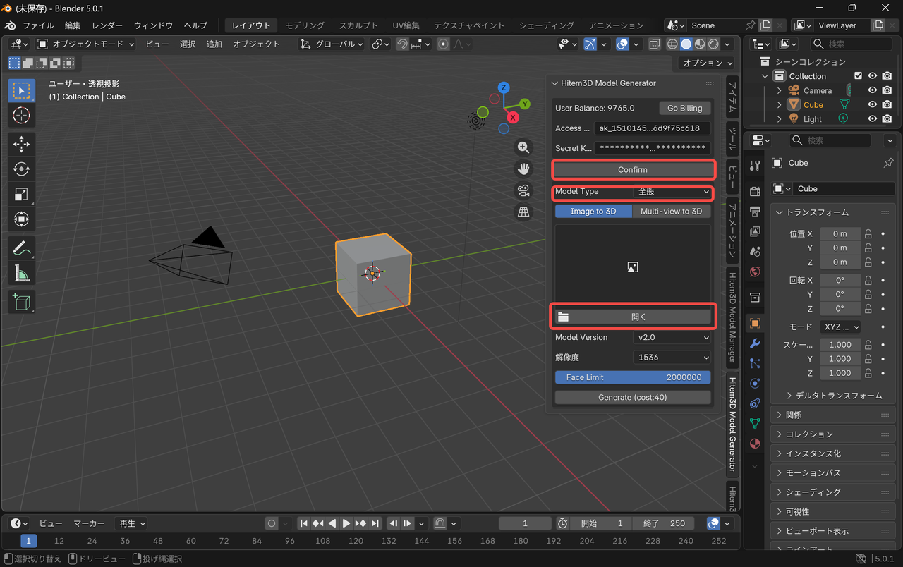
Hitem3D パネルに API キーを貼り付け、「Confirm」をクリックします。
認証が完了するとツールが有効になります。

Step 2:AI ジオメトリの生成
- Hitem3D パネルで [Hitem3D Model Generator] を選択し、「開く」から参照画像をアップロードします。
- ヒント: 明るく、背景がシンプルな画像ほど良好な結果が得られます。

- ヒント: 明るく、背景がシンプルな画像ほど良好な結果が得られます。
- 生成設定を調整し、「Generate」をクリックします。 Image-to-3D のモデルが Blender 上に表示されます。
※初期の Cube を非表示にするとモデルが確認できます。

Step 3:テクスチャ生成
- [Hitem3D Texture Generator] を選択し、「オブジェクト」で対象モデルを指定後、「Generate」をクリックします。

- テクスチャが適用されたモデルが Blender 上に表示されます。
※必要に応じてテクスチャ表示を有効化してください。

Step 4:生成結果の確認
- [Hitem3D Model Manager] から、生成タスクの進行状況を確認できます。

[Hitem3D Model Manager]から、「API Page」をクリックするとAPIページがブラウザで開きます。

「Usage Query → Usage Details」から、生成履歴およびクレジット使用状況を確認できます。

より高品質な結果を得るためのポイント
Image-to-3D 生成の最適化
高品質な参照画像を使用する
明るく、ディテールが明確な画像が推奨されます。背景をできるだけシンプルにする
被写体が分離されているほど精度が向上します。複数アングルの画像を使用する
複雑な形状の場合、構造理解が向上します。ポリゴン数を用途に応じて調整する
高精細設定は処理負荷が増加します。
トラブルシューティング
モデル生成に失敗する場合
API キーが正しく設定されているか確認
クレジット残高の確認
インターネット接続の確認
設定を簡略化して再試行
プラグインが表示されない場合
正しくインストール・有効化されているか確認
Blender を再起動
コンソールログの確認
モデル品質が期待通りでない場合
より高品質な参照画像を使用
モデルバージョンや設定を変更
解像度やポリゴン数を調整
FAQ
Q1. 生成したモデルは 3D プリントや商用利用が可能ですか?
はい。生成されたモデルは ベースメッシュ として利用できます。
製造用途や高精度な 3D プリント、アニメーション用途では、リトポロジーや厚み調整などの追加作業が必要となる場合があります。
Q2. Blender の経験は必要ですか?
不要です。初心者でも直感的に操作でき、上級者は高度な調整も可能です。
Q3. プラグインは無料で使えますか?
プラグイン自体は無料でインストールできますが、API 利用にはクレジットの購入が必要です。
クレジットパッケージと価格設定
| プラン | 価格 | クレジット | 説明 |
|---|---|---|---|
| Free | $0 | 200クレジット | 初回ユーザー向けの無料クレジット。基本API機能を試すことができます |
| Starter | $40 | 2,000クレジット | 軽い利用、個人テスト、またはプロトタイプ作成に最適 |
| Essential | $160 | 8,000クレジット | クリエイターや小規模プロジェクトで安定した利用向け |
| Scale | $784 | 40,000クレジット | 高頻度利用やスケーラブルなアプリケーション向け |
| Business | $1,520 | 80,000クレジット | エンタープライズ向け、本番環境での利用に最適 |
| Custom Plan | カスタム価格 | カスタムクレジット | カスタマイズされたAPI利用や専用ソリューションに対応 |
Blender プラグインは、API クレジットパッケージのクレジットのみを消費します。
👉 https://platform.hitem3d.ai/console/apiKey
「Package Management」から、現在のクレジット残高の確認や追加購入が可能です。クレジットは、API 呼び出しおよびモデル生成処理に使用されます。
Trial Package:各アカウントにつき 1 回のみ取得可能。取得日から7日間有効。
Standard Package:取得日から 365 日間有効。
各生成処理におけるクレジット消費
- ジオメトリ生成時のクレジット消費
| バージョン | 機能 | 解像度 | クレジット |
|---|---|---|---|
| v1.5 | Single Image / Multi-view to 3D | 512³ | 5 |
| v1.5 | Single Image / Multi-view to 3D | 1536³ | 40 |
| v1.5-ポートレート | Single Image / Multi-view to 3D | 1536³ | 40 |
| v2.0 | Single Image / Multi-view to 3D | 1536³ | 40 |
| v2.0 | Single Image / Multi-view to 3D | 1536³ Pro | 60 |
| v2.0-ポートレート | Single Image / Multi-view to 3D | 1536³ Pro | 40 |
- テクスチャ生成時のクレジット消費
| バージョン | クレジット(PBRなし) / クレジット(PBRあり) |
|---|---|
| v1.5 | 10(PBRはデフォルトで有効) |
| v2.0 | 20 / 30 |
Q4. 対応している Blender のバージョンは?
Blender 4.5.1 以上を推奨しています。
Q5. 既存モデルにもテクスチャを生成できますか?
はい。リメッシュ不要で既存ジオメトリにテクスチャを生成できます。
Q6. macOS / Windows に対応していますか?
Windows および macOS に対応しています。
まとめ:Hitem3D で 3D 制作をもっとシンプルに
Hitem3D Blender プラグインを使用することで、AI ジオメトリ生成と高品質テクスチャを Blender 内でシームレスに統合できます。
ツール切り替えを減らし、試行錯誤を高速化し、クリエイティブな作業に集中できます。
ぜひプラグインを導入し、より効率的な 3D 制作フローを体験してください。